Hardware and software development

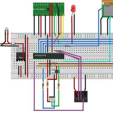
At the TUDelft, there was this one single project where I took care of the hardware and software development of a interactive drinking glass. I developed the prototypes and the breadboard, which hold a LiPo and charging circuit, a microcontroller, ANT+ communication and an accelerometer and of course a high-power LED.

The project was a research topic at the IDE faculty; The project is called Pop Glass. The idea is that the glasses switch to the same color of you clink the glasses. This should make people more comfortable meeting new people in a new environment.